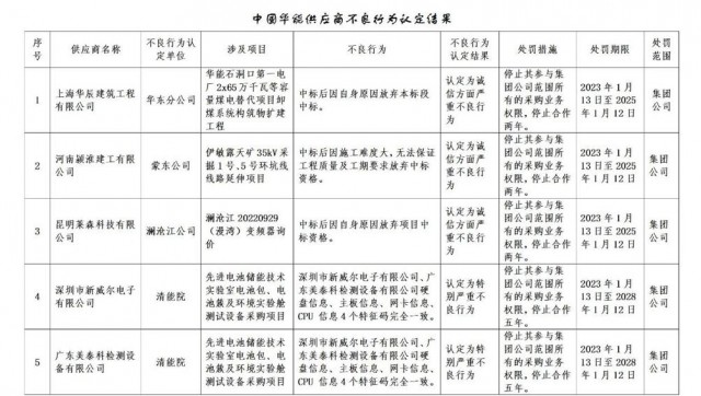
1月30日,华能集团发布《关于供应商不良行为处理的公告》,共处罚27家企业。其中包括3家光伏相关公司。
公告称:为促进诚信履约,保证供应商产品质量、服务水平,依据《中国华能集团有限公司供应商管理办法》的有关规定,对发生诚信方面问题的供应商进行了处理。
相关供应商可在上述处理期满前1个月,向处理方提出整改验收申请,经相关单位或部门验收合格后方能解除处理。
供应商整改需满足以下条件:对于服务、诚信等问题,供应商应制定整改措施,并做出不再发生类似问题的书面承诺。
1月30日,华能集团发布《关于供应商不良行为处理的公告》,共处罚27家企业。其中包括3家光伏相关公司。
公告称:为促进诚信履约,保证供应商产品质量、服务水平,依据《中国华能集团有限公司供应商管理办法》的有关规定,对发生诚信方面问题的供应商进行了处理。
相关供应商可在上述处理期满前1个月,向处理方提出整改验收申请,经相关单位或部门验收合格后方能解除处理。
供应商整改需满足以下条件:对于服务、诚信等问题,供应商应制定整改措施,并做出不再发生类似问题的书面承诺。
电力网于1999年正式上线运行,是江南官方体育app下载苹果手机主办的电力行业门户网站。
服务热线:400-007-1585
评论