当前位置: 首页 > 光伏 > 国内资讯

连补五年,最高0.3元/千瓦时,BIPV1.2倍!深圳发布最强分布式光伏补贴征求意见稿

电力网发布时间:2022-01-25 11:22:47

深圳市发改委1月21日印发《深圳市分布式光伏发电项目管理操作指引(征求意见稿)》全文,对光伏项目给予超额补贴!

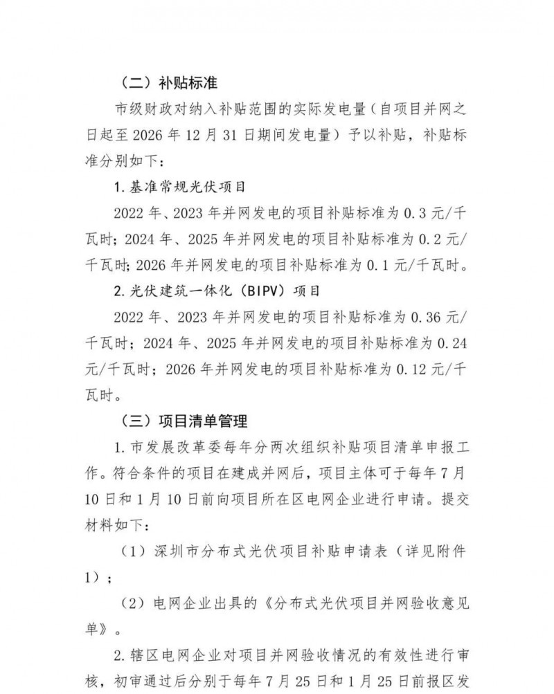
即市级财政对纳入补贴范围的发电量予以补贴,其中:基准常规光伏项目:

2022年、2023年并网发电的项目补贴标准为0.3元/千瓦时。

2024年、2025年并网发电的项目补贴标准为0.2元/千瓦时。

2026年并网发电的项目补贴标准为0.1元/千瓦时。

光伏建筑一体化(BIPV)项目:补贴标准为基准常规光伏项目的1.2倍。

以下为文件原文

深圳市发展和改革委员会关于公开征求《关于大力推进分布式光伏发电的若干措施(征求意见稿)》和《深圳市分布式光伏发电项目管理操作指引(征求意见稿)》意见的通告

为深入贯彻落实党中央、国务院关于碳达峰碳中和决策部署,优化调整我市能源结构,千方百计加大可再生能源利用比例,加快推进我市光伏产业高质量发展,支持分布式光伏发电项目推广应用,我委编制了《关于大力推进分布式光伏发电的若干措施(征求意见稿)》和《深圳市分布式光伏发电项目管理操作指引(征求意见稿)》,现向社会公开征求意见。各单位和公众可于2022年2月24日前将有关意见发送至邮箱sznyxx@fgw.sz.gov.cn或邮寄至深圳市福田区福中三路市民中心B区行政服务大厅市发展改革委窗口。

特此通告。

附件:

1.关于大力推进分布式光伏发电的若干措施(征求意见稿)

2.深圳市分布式光伏发电项目管理操作指引(征求意见稿)

3.起草说明

深圳市发展和改革委员会

2022年1月21日




评论

用户名:   匿名发表  
密码:  
验证码:
最新评论0

相关阅读

无相关信息
Baidu
map