黑龙江省生态环境厅官网发布《黑龙江省减污降碳协同增效实施方案》,方案提出,到2025年,减污降碳协同推进的工作格局基本形成,重点区域、重点领域结构优化调整和绿色低碳发展取得明显成效,形成可复制、可推广的典型经验,减污降碳协同度有效提升。
到2030年,减污降碳协同能力显著提升,助力实现碳达峰目标,大气、水、土壤、固体废物等污染防治领域减污降碳协同治理水平显著提高。
黑龙江省减污降碳协同增效实施方案
为贯彻落实《减污降碳协同增效实施方案》,促进经济社会全面绿色转型,按照《黑龙江省碳达峰碳中和“1+N”政策体系编制工作方案》有关要求,结合我省实际,制定本实施方案。
一、总体要求
以习近平新时代中国特色社会主义思想为指导,全面贯彻党的十九大和十九届历次全会精神,按照党中央、国务院决策部署,坚定不移贯彻习近平生态文明思想,深入学习习近平总书记对东北地区和我省的重要讲话重要指示批示精神及省十三次党代会精神,立足新发展阶段,完整、准确、全面贯彻新发展理念,服务和融入构建新发展格局,坚持系统观念,把减污降碳协同增效作为促进经济社会发展全面绿色转型的总抓手,科学把握污染防治和气候治理的整体性,以结构调整、布局优化为关键,以优化治理路径为重点,以政策协同、机制创新为手段,完善法规标准,强化科技支撑,全面提升生态环境治理综合效能,实现环境、气候、经济效益多赢。坚持统筹协调、系统推进,坚持源头防控、聚焦重点,坚持技术优化、协同控制,坚持机制创新、融入治理,坚持示范引领、突破攻坚,努力在实现碳达峰碳中和目标愿景中贡献龙江智慧、展现龙江作为。
到2025年,减污降碳协同推进的工作格局基本形成,重点区域、重点领域结构优化调整和绿色低碳发展取得明显成效,形成可复制、可推广的典型经验,减污降碳协同度有效提升。
到2030年,减污降碳协同能力显著提升,助力实现碳达峰目标,大气、水、土壤、固体废物等污染防治领域减污降碳协同治理水平显著提高。
二、加强源头防控
(一)强化生态环境分区管控。衔接国土空间规划分区和用途管制要求,将碳达峰碳中和要求纳入“三线一单。”增强区域环境质量改善目标对能源和产业布局的引导作用,落实国家以区域环境质量改善和碳达峰为导向的产业准入及退出清单制度。加大污染严重地区结构调整和布局优化力度,加快推动重点区域、重点流域落后和过剩产能退出。(省自然资源厅、省生态环境厅、省工信厅、省发改委按职责分工负责)
(二)加强生态环境准入管理。严把新上项目碳排放关,坚决遏制高耗能、高排放、低水平项目盲目发展。新建、改建、扩建煤电、石化、化工、钢铁、有色冶炼、建材等高耗能、高排放项目,要充分论证,严格落实国家产业规划、产业政策、“三线一单”、环评审批、取水许可审批、节能审查及污染物区域削减替代等要求,采取先进适用的工艺技术和装备,提升高耗能项目能耗准入标准,确保能耗、物耗、水耗达到清洁生产先进水平。持续加强产业集群环境治理,明确布局和产业发展方向,高质量构建起“4567”现代产业体系。严格落实《产业结构调整指导目录》的最新要求。(省发改委、省生态环境厅、省工信厅、省水利厅按职责分工负责)
(三)推动能源绿色低碳转型。统筹能源安全和绿色低碳发展,推动能源供给体系清洁化低碳化和终端能源消费电气化。加快推进清洁取暖,开展智慧供暖试点。优先发展非化石能源,规模化、基地化开发风能、太阳能资源,科学布局生物质热电联产和生物天然气项目。推进煤炭清洁高效利用,推动煤炭和新能源优化组合。“十四五”时期严格合理控制煤炭消费增长、“十五五”时期逐步减少,重点削减散煤等非电用煤。提高电网调峰能力,推动抽水蓄能电站建设。新改扩建工业炉窑采用清洁低碳能源,优化天然气使用方式,优先保障居民用气,有序推进工业燃煤和农业用煤天然气替代。(省发改委、省工信厅、省生态环境厅、省住建厅、省交通厅、省农业农村厅按职责分工负责)
(四)加快形成绿色生活方式。倡导简约适度、绿色低碳、文明健康的生活方式和消费模式。推行节水、节电、节粮、节能、节地,从源头上减少污染物和碳排放。扩大绿色低碳产品供给和消费,畅通绿色产品消费渠道,强化绿色产品和服务认证管理,完善绿色产品推广宣传机制。大力开展绿色低碳社会行动示范创建活动,深入推进绿色机关、绿色社区、绿色学校、绿色商场创建行动。扎实推进塑料污染全链条治理,开展年度塑料污染治理联合专项行动。引导公众选择“135”绿色低碳出行方式。发挥党政机关与公共机构节能减排引领示范作用,倡导实施大型活动碳中和。按照国家统一部署,探索建立“碳普惠”等公众参与绿色发展引领机制。(省发改委、省教育厅、省公安厅、省生态环境厅、省住建厅、省交通厅、省水利厅、省商务厅、省民政厅、省市场监督管理局、省机关事务管理局、省粮食局按职责分工负责)

三、突出重点领域
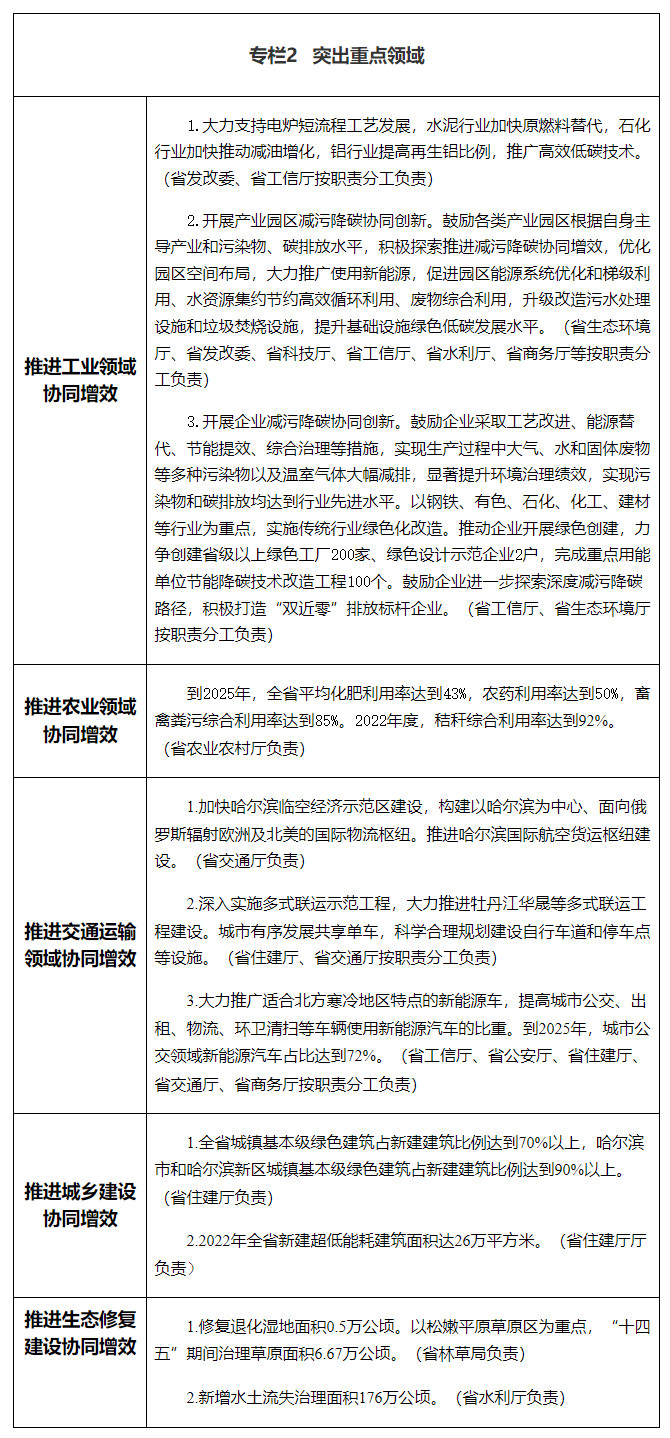
(五)推进工业领域协同增效。实施绿色制造工程,推广绿色设计,在产品设计开发阶段系统考虑原材料选用、生产、销售、使用、回收、处理全生命周期绿色化,加快工业领域源头减排、过程控制、末端治理、综合利用全流程绿色发展。推进工业节能和能效水平提升。依法对“双超双有能耗超限额”企业实施强制性清洁生产审核,开展重点行业清洁生产改造,推动一批重点企业达到国际领先水平。推动冶炼副产能源资源与建材、石化、化工行业深度耦合发展。鼓励重点行业企业探索多污染物和温室气体协同控制技术工艺,开展协同创新示范。推动碳捕集、利用与封存技术在工业领域应用。(省工信厅、省发改委、省科技厅、省生态环境厅按职责分工负责)
(六)推进农业领域协同增效。推行农业绿色生产方式,协同推进种植业、畜牧业、水产养殖业节能减排与污染治理。加强种植业面源污染防治,推进科学施肥、合理用药。2025年,化肥利用率平均达到43%,农药利用率达到50%。优化稻田水分灌溉管理,推广优良品种和绿色高效栽培技术。提升秸秆综合利用水平,强化秸秆焚烧管控。深入推进规模养殖场污染治理,整县推进畜禽粪污资源化利用。在农业领域大力推广生物质能、太阳能等绿色用能模式。适度发展稻渔综合种养等综合水产养殖模式,探索推进渔船鱼机节能减排。加快老旧农机报废更新力度,推广节能环保农机装备。推进农村能源消费升级,有序推进农村地区清洁取暖。(省农业农村厅、省生态环境厅、省发改委按职责分工负责)
(七)推进交通运输领域协同增效。落实《黑龙江省大宗货物运输“公转铁”补助实施细则》,提高铁路在综合运输中的承运比例。深入实施多式联运示范工程。推进高效集约的绿色流通体系,大力发展绿色物流和绿色仓储。加强城市慢行交通系统建设。加快新能源车发展,逐步推动公共领域用车电动化,有序推动老旧车辆替换为新能源车辆和非道路移动机械使用新能源清洁能源动力。继续推广港口岸电使用,对新建、改建、扩建码头工程要求同步设计、建设岸电设施。(省交通厅、省发改委、省公安厅、省住建厅、中国铁路哈尔滨局集团有限公司按职责分工负责)
(八)推进城乡建设协同增效。优化城镇布局,推动城镇新建居住建筑全面实施绿色设计。推行装配式和全装修住宅,推广严寒地区装配式建筑适宜技术。加快发展绿色施工新技术,引导商业房地产开发项目建设高品质绿色建筑,推动绿色居住建筑规模化发展。挖掘可再生能源应用潜力,因地制宜推广中深层地热能、生物质能、太阳能等可再生能源供热,促进能源应用多元化。在具备条件的地区推行超低能耗建筑和近零能耗建筑试点示范。结合城镇老旧小区改造,统筹推进2000年以前建成需改造老旧小区或单栋住宅楼墙体保温、屋面保温等节能改造。鼓励在农村危房改造和地震高烈度设防地区农房抗震改造中同步实施建筑节能改造,提高农房节能水平。提高建筑垃圾源头减量、多渠道利用、无害化消纳处置水平,鼓励以末端处置对建筑垃圾进行细化分类。在农村人居环境整治中统筹考虑减污降碳要求。(省住建厅、省发改委、省农业农村厅、省乡村振兴局按职责分工负责,农村人居环境整治专项小组各成员单位按职责配合)
(九)推进生态修复建设协同增效。科学开展国土绿化行动,持续增加森林面积和蓄积量。全面加强天然林保护修复。实施生物多样性保护重大工程。科学推进水土流失综合治理。加强土地利用变化管理和森林可持续经营。坚持以自然恢复为主,推行森林、草原、河流、湖泊、湿地休养生息,提升生态系统质量和稳定性。继续推动小兴安岭-三江平原山水林田湖草生态保护修复工程试点建设。强化生态保护监管,完善自然保护地、生态保护红线监管制度,落实不同生态功能区分级分区保护、修复和监管要求,强化河湖生态流量管理。加强城市生态建设,完善城市绿色生态网络,科学规划、合理布局城市生态廊道和生态缓冲带,优化城市绿化树种,降低花粉污染和自然源挥发性有机物排放。提升城市水体自然岸线保有率。开展生态改善、环境扩容、碳汇提升等方面效果综合评估,不断提升生态系统碳汇与净化功能。(省自然资源厅、省生态环境厅、省住建厅、省水利厅、省农业农村厅、省林草局、省财政厅按职责分工负责)

四、优化环境治理
(十)推进大气污染防治协同控制。优化治理技术路线,加大氮氧化物、挥发性有机物(VOCs)以及温室气体协同减排力度。持续开展散煤污染治理。协同化推进重点行业大气污染深度治理与节能降碳行动,深入推进哈尔滨市、齐齐哈尔市等城市钢铁企业超低排放改造,推进七台河市、双鸭山市等城市焦化企业深度治理,鼓励水泥行业开展超低排放改造。VOCs治理优先采用源头替代措施。推进大气污染治理设备节能降耗,提高设备自动化、智能化运行水平。加强消耗臭氧层物质和氢氟碳化物环境管理,加快使用含氢氯氟烃生产线改造,加强泡沫、制冷、氟化工等行业治理,逐步淘汰氢氯氟烃使用。(省生态环境厅、省发改委、省工信厅、省住建厅、省农业农村厅、省市场监督管理局按职责分工负责)
(十一)推进水环境治理协同控制。大力推进污水资源化利用。提高工业用水效率,推动建立园区上下游用水户循环用水链条,加强企业间用水系统集成优化,开展以废水资源化利用为重点的绿色高质量转型升级和循环化改造,加快节水及水循环利用设施建设,促进企业间串联用水、分质用水,实现一水多用和循环利用。加大城镇污水收集处理及再生水利用设施建设力度。统筹各类非常规水源利用,具备使用非常规水条件但未充分利用的建设项目不得批准其新增取水许可。因地制宜推动农村生活污水采用分散化、生态化方式处理和就近资源化利用。(省工信厅、省生态环境厅、省住建厅、省水利厅按职责分工负责)
(十二)推进土壤污染治理协同控制。合理规划污染地块土地用途,鼓励农药、化工等行业中重度污染地块优先规划用于拓展生态空间。优化土壤污染风险管控和修复技术路线,注重节能降耗。利用盐碱地、采煤沉陷区、废弃工矿用地等开发建设集中式风电光伏项目,因地制宜在农(牧)区、生态功能区、边境地区推进风电和光伏发电分布方式开发,实施“千家万户沐光行动”,开展整县(市、区)屋顶分布式光伏开发试点。(省自然资源厅、省生态环境厅、省发改委按职责分工负责)
(十三)推进固体废物污染防治协同控制。持续加强固体废物源头减量和资源化利用,强化资源回收和综合利用,推进“无废城市”建设。推动煤矸石、粉煤灰、尾矿、冶炼渣等工业固废资源利用或替代建材生产原料。加强生活垃圾分类和减量化、资源化,加快建设与生活垃圾分类相匹配的收集、转运、处理设施,实现生活垃圾分类资源价值和环保价值。推进厨余垃圾、污水厂污泥等低值有机废物的统筹协同处置。加强生活垃圾填埋场垃圾渗滤液、恶臭和温室气体协同控制,持续推进生活垃圾焚烧处理能力建设,规范有序开展垃圾填埋场填埋气收集处理设施建设。因地制宜稳步推进生物质能多元化开发利用。禁止持久性有机污染物和添汞产品非法生产,从源头减少含有毒有害化学物质的危险废物产生。(省发改委、省工信厅、省生态环境厅、省住建厅、省商务厅、省市场监督管理局按职责分工负责)

五、强化支撑保障
(十四)强化协同技术创新研发。实施协同技术创新攻关行动,围绕节能环保、清洁生产、清洁能源等绿色低碳循环发展领域开展关键技术研发。结合我省冬季寒冷实际,加大节能低碳环保技术设备和工艺研发力度。鼓励企业与高校、科研院所联合组建绿色低碳循环发展领域各类科技创新基地,促进产学研协同创新。推广应用“揭榜挂帅”等科技项目组织模式,积极利用首台(套)重大技术装备政策支持绿色技术应用。强化对俄科技创新合作,发挥与广东省、深圳市对口合作优势,强化协同技术研发应用。推进绿色低碳科技成果转化,推广应用减污降碳技术。鼓励省内研究机构开展林木良种、造林经营等方面全链条的增汇技术、碳汇计量监测技术研究,推动湿地、草原碳汇方法学研究。(省科技厅、省发改委、省教育厅、省工信厅、省生态环境厅、省住建厅、省国资委、省林草局等按职责分工负责)
(十五)完善减污降碳法规标准。大力推进水污染防治、固体废物污染防治等生态环境保护方面立法工作,加强减污降碳协同增效的法治保障,体现减污降碳协同管理理念。在现行国家、省内林草碳汇方法学及标准的基础上,进一步完善省内林草碳汇地方标准体系建设。(省生态环境厅、省林草局按职责分工负责)
(十六)推进减污降碳协同监管。积极参与全国碳市场交易,开展纳入全国碳交易市场的重点排放企业碳排放监测、报告和核查工作,严厉打击碳排放数据造假行为,严格实施履约监管,督促企业按时完成配额清缴履约工作。推动污染物和碳排放量大的企业开展环境信息依法披露。(省生态环境厅负责)
(十七)健全减污降碳经济政策。统筹利用专项资金,对符合支持条件的节能减碳项目实施和技术研发给予支持。严格执行差别电价、分时电价和居民阶梯电价政策。深入推进农业水价综合改革,配套建设计量设施,健全节水激励机制。指导各地合理制定配气价格和销售价格,因地制宜实施天然气替代,拓展天然气利用领域。落实环境保护、节能节水、新能源和清洁能源车船等税收优惠政策。加大宣传贯彻绿色低碳税收优惠政策力度,按照国家统一部署,开展水资源费改税试点工作。扩大绿色信贷、绿色债券规模,有序推进绿色保险,落实好国家对金融机构绿色金融业绩评价考核要求。加强普惠金融和绿色金融体系建设,加强政府性融资担保体系建设,加大对企业支持力度,缓解融资难融资贵问题,支持符合条件的绿色产业企业上市融资。(省财政厅、省发改委、省科技厅、省工信厅、省生态环境厅、省水利厅、省农业农村厅、中国人民银行哈尔滨中心支行、省税务局、黑龙江银保监局、黑龙江证监局、省地方金融监管局、省电力公司等按职责分工负责)
(十八)提升减污降碳基础能力。在地级及以上城市以非甲烷总烃自动监测站为依托,加增温室气体CH4、N2O、CO2监测项目,开展温室气体研究性监测。按照国家统一部署,落实移动源碳排放核查、核算与报告制度。(省生态环境厅、省统计局按职责分工负责)
六、加强组织实施
(十九)加强组织领导。各市(地)、各有关部门要深入贯彻落实党中央、国务院和省委、省政府有关决策部署,充分认识减污降碳协同增效工作的重要性、紧迫性,坚决扛起政治责任,抓好贯彻落实。各有关部门要加强协调配合,各司其职,各负其责,形成合力,系统推进相关工作。各市(地)生态环境部门要结合实际,明确时间目标,细化工作任务,确保各项重点举措落地见效。(各部门、各市(地)政府(行署)按职责分工负责)
(二十)加强宣传教育。加强队伍能力建设,组织开展减污降碳协同增效业务培训,提升相关部门、地方政府、企业管理人员能力水平。将绿色低碳发展纳入国民教育体系,在“六五环境日”“全国低碳日”“节能宣传周”等重要时间节点,广泛开展生态环境保护及应对气候变化的宣传教育和科普活动。充分利用广播、电视、报纸和网络新媒体平台,宣传绿色低碳的生活方式,提高公众绿色低碳意识。强化宣传引导,选树减污降碳先进典型集体和个人,发挥榜样示范和引领作用。加大信息公开力度,完善公众监督和举报反馈机制,提高环境决策公众参与水平。(省生态环境厅、省发改委、省教育厅,各部门、各市(地)政府(行署)按职责分工负责)
(二十一)加强考核督导。统筹考虑减污降碳要求,将温室气体排放控制目标完成情况纳入生态环境相关考核体系,逐步形成体现减污降碳协同增效要求的生态环境考核体系。(省生态环境厅负责)










评论