当前位置: 首页 > 储能 > 动态

《福建电力市场运营基本规则(试行)》发布 储能可参与电力市场,适时开展容量市场

福建省能监办发布时间:2023-02-06 10:28:36

  2月1日,福建省能监办发布了《福建电力市场运营基本规则(试行)》。该规则规定:包括储能企业、负荷集合商、可调节负荷等在内的新兴市场主体,都可参与福建电力市场。

  福建电力市场分为:电力批发市场、电力零售市场,其中电力批发市场由电能量市场、辅助服务市场构成,在时机成熟时,还将开展容量市场。电力批发市场,将是现阶段储能最主要的目标市场。

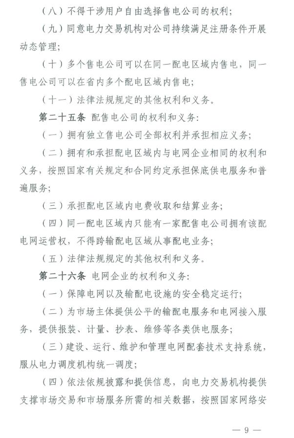
  《福建电力市场运营基本规则(试行)》原文如下:





























评论

用户名:   匿名发表  
密码:  
验证码:
最新评论0
Baidu
map